Esteban Gutiérrez Jiménez - Caminos de la creación digital

Здесь есть возможность читать онлайн «Esteban Gutiérrez Jiménez - Caminos de la creación digital» — ознакомительный отрывок электронной книги совершенно бесплатно, а после прочтения отрывка купить полную версию. В некоторых случаях можно слушать аудио, скачать через торрент в формате fb2 и присутствует краткое содержание. Жанр: unrecognised, на испанском языке. Описание произведения, (предисловие) а так же отзывы посетителей доступны на портале библиотеки ЛибКат.

Caminos de la creación digital: краткое содержание, описание и аннотация

Предлагаем к чтению аннотацию, описание, краткое содержание или предисловие (зависит от того, что написал сам автор книги «Caminos de la creación digital»). Если вы не нашли необходимую информацию о книге — напишите в комментариях, мы постараемся отыскать её.

Este libro invita a la participación crítica de los creadores en el proceso de redefinición cultural generado por la digitalización del mundo. Con este objeto, se revisan los puntos de intersección entre historia del arte, teoría de los sistemas y las prácticas creativas. Asimismo, se exploran las formas en que los artistas contemporáneos utilizan los sistemas digitales en sus procesos creativos. Por último, se identifican las características de la información digital y los procesos de virtualización potenciados por los computadores. En este contexto, se define el concepto material digital que constituye una herramienta para el análisis técnico y conceptual de la creación digital.
This book calls on the critical engagement of the creative professionals in the cultural redefinition process resulting from the world's digitalization. For this purpose, the intersection points between art history, system theories and creative practices are reviewed, as well as the multiple ways in which contemporary artists implement digital systems in their creative practices. Finally, digital information features and virtualization processes strengthened by computers are identified and the «digital material» is conceptualized. This notion constitutes a tool for technical and conceptual analysis of digital creation.

Caminos de la creación digital — читать онлайн ознакомительный отрывок

Ниже представлен текст книги, разбитый по страницам. Система сохранения места последней прочитанной страницы, позволяет с удобством читать онлайн бесплатно книгу «Caminos de la creación digital», без необходимости каждый раз заново искать на чём Вы остановились. Поставьте закладку, и сможете в любой момент перейти на страницу, на которой закончили чтение.

Тёмная тема
Сбросить

Интервал:

Закладка:

Сделать

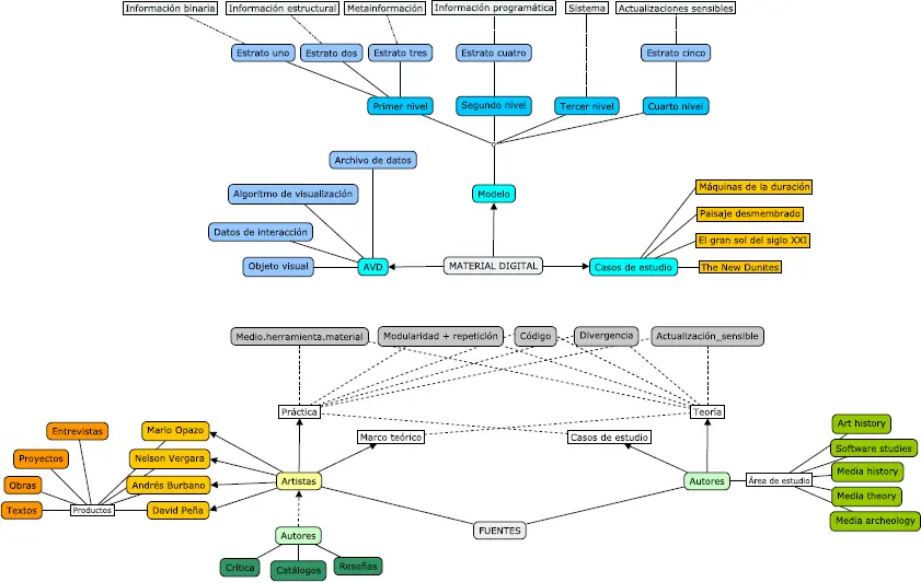
Ilustración 2.Esquema general de la investigación

Конец ознакомительного фрагмента Текст предоставлен ООО ЛитРес Прочитайте - фото 4

Конец ознакомительного фрагмента.

Текст предоставлен ООО «ЛитРес».

Прочитайте эту книгу целиком, купив полную легальную версию на ЛитРес.

Безопасно оплатить книгу можно банковской картой Visa, MasterCard, Maestro, со счета мобильного телефона, с платежного терминала, в салоне МТС или Связной, через PayPal, WebMoney, Яндекс.Деньги, QIWI Кошелек, бонусными картами или другим удобным Вам способом.

Тёмная тема
Сбросить

Интервал:

Закладка:

Сделать

Похожие книги на «Caminos de la creación digital»

Представляем Вашему вниманию похожие книги на «Caminos de la creación digital» списком для выбора. Мы отобрали схожую по названию и смыслу литературу в надежде предоставить читателям больше вариантов отыскать новые, интересные, ещё непрочитанные произведения.


Esteban Matías Gutiérrez Dalla Fontana - La legítima hereditaria
Esteban Matías Gutiérrez Dalla Fontana
Lorena Farré Gutiérrez - El control de tu mente está en ti
Lorena Farré Gutiérrez
Ricardo Méndez Gutiérrez del Valle - Ciudades en venta
Ricardo Méndez Gutiérrez del Valle
Leonardo Gutiérrez Cruz - Muestra empresarial upetecista
Leonardo Gutiérrez Cruz
José Manuel Gutiérrez Gutiérrez - Paisajes de la alegría
José Manuel Gutiérrez Gutiérrez
Jorge Gutiérrez Reyna - El otro nombre de los árboles
Jorge Gutiérrez Reyna
Hugo Cerda Gutiérrez - El proyecto de Aula
Hugo Cerda Gutiérrez
Francisco Gutiérrez Sanín - Violencias que persisten
Francisco Gutiérrez Sanín
Отзывы о книге «Caminos de la creación digital»

Обсуждение, отзывы о книге «Caminos de la creación digital» и просто собственные мнения читателей. Оставьте ваши комментарии, напишите, что Вы думаете о произведении, его смысле или главных героях. Укажите что конкретно понравилось, а что нет, и почему Вы так считаете.

x