пакеты средств их решения. Данную зависимость можно представить в виде
следующей таблицы:
62
Типовые средства решения типовых аналитических проблем
Пакет проблем: дефицит информации
Типовые проблемы
Типовые решения:
Дефицит информации о внешнем мире
Дефицит информации о самой
организации
Дефицит информации о результатах и
эффективности принятых решений
Дефицит систематизированной,
упорядоченной информации
Пакет проблем: дефицит средств (ресурсов)
Типовые проблемы:
Типовые решения:
Дефицит денежных ресурсов
Дефицит материальных ресурсов
Дефицит кадровых ресурсов
Дефицит интеллектуальных ресурсов
Пакет проблем: дефицит организации и управления
Типовые проблемы:
Типовые решения:
Неэффективность организационной
структуры
Нечеткость и запутанность
административных процедур
Безынициативное ожидание «указаний
сверху»
Проведение собственной
альтернативной политики, не
согласованной с общей политикой
системы
Отсутствие или неэффективность
63
«обратной связи»
Пакет проблем: дефицит целей
Типовые проблемы:
Типовые решения:
Неадекватность целей ситуации, в
которой находится организация
Нечеткость, неконкретность,
непроработанность целей
Неиспользование современных
средств выражения и представления
целей (миссия, программа, концепция
и т.д.)
Противоречие целей организации
действующему законодательству
Неэффективность или полное
отсутствие контроля за достижением
целей
Ознакомившись со списком типовых аналитических проблем слушателям
программы «Правовая аналитика» предлагается самостоятельно заполнить
правую часть таблицы.
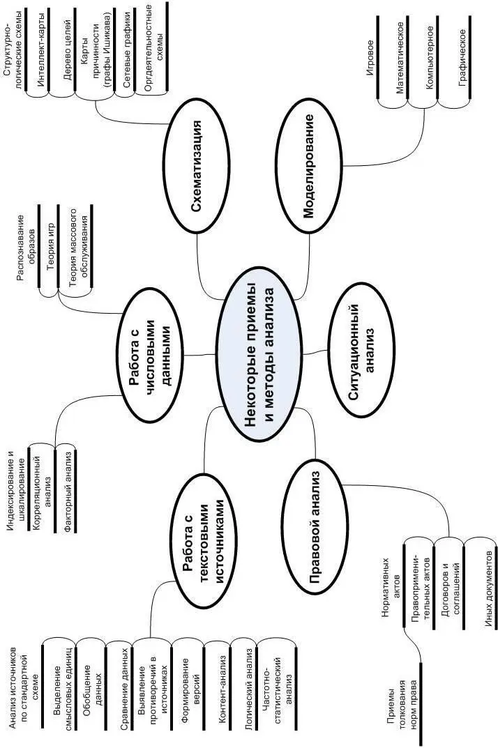
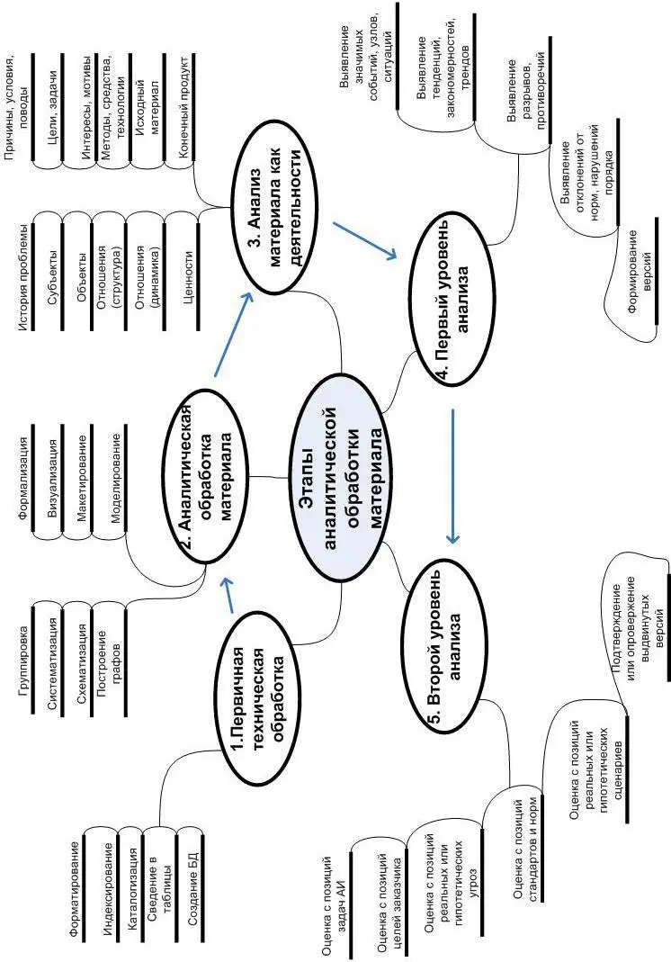
7. Интеллектуальные карты:
Методологические подходы к типологии аналитических проблем.
Типология аналитических проблем.
Методы анализа источников.
Некоторые приемы и методы анализа.
Этапы обработки аналитического материала
64

65

66

67

68

69
Тема 8. Представление результатов аналитической деятельности
1. Базовые определения:
КОНЦЕПТ (от англ. concept –идея) – центральная, руководящая, объединяющая
идея научного, художественного, аналитического произведения.
КОНЦЕПЦИЯ (от лат. conceptio – понимание, система, совокупность) –
комплекс ключевых положений (идей, взглядов, принципов), дающих
целостное представление о каком-либо явлении или событии; определённый
способ понимания (трактовки, восприятия) какого-либо предмета, явления или
процесса; основная точка зрения на предмет.
ВИЗУАЛИЗАЦИЯ (от лат. visualis - зрительный) – представление объектов,
явлений, процессов, отношений в виде зрительных образов (графических или
мультимедийных).
СХЕМАТИЗАЦИЯ – представление объектов, явлений, процессов, отношений
на языке графических схем.
2. Задание к данной теме:
1. Познакомиться с электронным ридером по теме 8, прочитать
рекомендованную литературу. Подготовить вопросы преподавателю.
2. Разработайте макет презентации (визуального сопровождения) к вашей
будущей магистерской диссертации. Презентацию перешлите по электронной
почте преподавателю-руководителю аналитической группы.
3. Содержание темы:
Формы и методы представления аналитических данных. Аналитическая
записка, ее структура. Аналитический доклад, принципы его построения. Пакет
предложений. Проекты, планы, прогнозы и прогнозные сценарии. Выступление
аналитика перед аудиторией. Визуализация аналитической информации.
70
4. Рекомендуемая литература:
Клушин О.З. Методика подготовки аналитических документов. Лекция. – М.:
Академия МВД России. – 1996.
Абушенков В.Л. Концепция // В кн: Социология: Энциклопедия. Сост. А.А.
Грицанов, В.Л. Абушенко, Г.М. Евелькин, Г.Н. Соколова, О.В. Терещенко – М.:
Читать дальше