В. Никитин - В помощь радиолюбителю. Выпуск 20

Здесь есть возможность читать онлайн «В. Никитин - В помощь радиолюбителю. Выпуск 20» весь текст электронной книги совершенно бесплатно (целиком полную версию без сокращений). В некоторых случаях можно слушать аудио, скачать через торрент в формате fb2 и присутствует краткое содержание. Город: Москва, Год выпуска: 2007, ISBN: 2007, Издательство: НТ Пресс, Жанр: sci_radio, на русском языке. Описание произведения, (предисловие) а так же отзывы посетителей доступны на портале библиотеки ЛибКат.

В помощь радиолюбителю. Выпуск 20: краткое содержание, описание и аннотация

Предлагаем к чтению аннотацию, описание, краткое содержание или предисловие (зависит от того, что написал сам автор книги «В помощь радиолюбителю. Выпуск 20»). Если вы не нашли необходимую информацию о книге — напишите в комментариях, мы постараемся отыскать её.

В этой книге приведены краткие описания и принципиальные схемы конструкций, ранее опубликованных в радиолюбительской литературе, которых вполне достаточно для сборки и налаживания различных приборов. Учтены интересы начинающих радиолюбителей самого разного возраста.
Для широкого круга радиолюбителей.

В помощь радиолюбителю. Выпуск 20 — читать онлайн бесплатно полную книгу (весь текст) целиком

Ниже представлен текст книги, разбитый по страницам. Система сохранения места последней прочитанной страницы, позволяет с удобством читать онлайн бесплатно книгу «В помощь радиолюбителю. Выпуск 20», без необходимости каждый раз заново искать на чём Вы остановились. Поставьте закладку, и сможете в любой момент перейти на страницу, на которой закончили чтение.

Тёмная тема
Сбросить

Интервал:

Закладка:

Сделать

Обмотка автотрансформатора Тр1 наматывается на ферритовое кольцо с размерами 10x6x5 мм и содержит 540 витков провода ПЭВ-2 диаметром 0,1 мм с отводом от 20 витков. Для автотрансформатора Тр2 используется каркас с внутренним диаметром 10 мм, щечками диаметром 30 мм и расстоянием между ними 10 мм. Внутрь катушки вставлен ферритовый сердечник длиной 30 мм. Обмотка наматывается проводом ПЭВ-2 диаметром 0,1 мм внавал до заполнения каркаса, затем делается вывод для заземления, накладываются два слоя лакоткани и доматываются 30 витков виток к витку. В процессе намотки автотрансформатора Тр2 необходимо пропитывать витки изоляционным лаком или клеем БФ-2 с последующей тщательной просушкой.

Глава 5

Испытатели транзисторов

5.1. Прибор для проверки транзисторов

Иванов С. [19]

Предлагается очень простой прибор, позволяющий не только проверить исправность транзистора, но и измерить его статический коэффициент передачи тока h 21э. Принципиальная схема этого прибора приведена на рис. 25.

Рис 25 Схема прибора для проверки транзисторов Схема представляет собой - фото 23

Рис. 25. Схема прибора для проверки транзисторов

Схема представляет собой мост, в одну диагональ которого включен источник питания — батарея напряжением 4,5 В, а в другую — стрелочный прибор mА типа М358 1-0-1 мА с нулем посредине шкалы. Транзистор Т1 — эталонный. Он может быть любого типа структуры р-n-р, но его статический коэффициент передачи тока Ь 21эдолжен быть равен точно 50.

Понятно, что если включить в схему испытуемый транзистор Т х, у которого также Ь 21э= 50, мост окажется сбалансированным и стрелка прибора установится на нуле шкалы. Для того чтобы прибор показывал значение h 21э, его снабжают вспомогательной равномерной шкалой с нулем у левого края и делением 100 у правого. Тогда в случае баланса прибор покажет значение h 21Э= 50. Переменный резистор R5 служит для калибровки. Прибор калибруют перед проверкой транзистора. Не подключая его к клеммам «э», «б», «к», нажимают кнопку Кн1 и переменным резистором R5 устанавливают стрелку на нулевое деление вспомогательной шкалы.

Теперь, подключив к прибору исправный испытуемый транзистор, по вспомогательной шкале можно отсчитать значение h 21э.

5.2. Пробник для транзисторов [20]

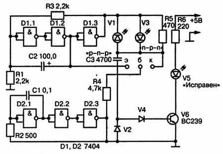
Предлагаемый пробник позволяет выполнить разбраковку транзисторов, отобрав годные. Принципиальная схема такого пробника приведена на рис. 26.

Рис 26 Принципиальная схема пробника для транзисторов Пробник содержит две - фото 24

Рис. 26. Принципиальная схема пробника для транзисторов

Пробник содержит две интегральные микросхемы 4х2И-НЕ, в каждой из которых использовано по три элемента и три светодиода. На элементах микросхемы D1 собран генератор прямоугольных импульсов низкой частоты типа «меандр», которые подаются на эмиттер и коллектор испытуемого транзистора. На элементах микросхемы D2 собран генератор прямоугольных импульсов частотой 5 кГц, которые через резистор R4 подаются на базу транзистора. Если транзистор исправен, эти импульсы усиливаются и через конденсатор С3 и диод V4 их положительная составляющая открывает по базе транзистор V6, благодаря чему зажигается светодиод V5, сигнализируя о том, что транзистор исправен. Кроме того, если структура испытуемого транзистора рп-р, зажигается светодиод V1, если же n-р-n — V3. Вместо микросхем 7404 можно использовать К155ЛАЗ, светодиоды АЛ102, диоды Д219 и транзистор КТ373.

5.3. Прибор для подбора пар транзисторов [21]

Этот прибор позволяет быстро подобрать пары транзисторов с одинаковым значением статического коэффициента передачи тока h 21э. Принципиальная схема прибора представлена на рис. 27.

Рис 27 Схема прибора для подбора пар транзисторов Транзисторы и их - фото 25

Рис. 27. Схема прибора для подбора пар транзисторов

Транзисторы и их коллекторные нагрузки образуют измерительный мост, в одну из диагоналей которого включен источник питания, а в другую — измерительный стрелочный прибор ИП1 с переменным резистором для регулировки чувствительности. Переключатель В1 позволяет устанавливать токи баз транзисторов равными 1, 10 или 100 мкА. Для этого служат резисторы R1-R3 и R7-R9. Попарно они должны быть подобраны с одинаковыми сопротивлениями. Понятно, что при одинаковых значениях h 21эстрелочный прибор должен показывать нуль тока. Во избежание повреждения рамки стрелочного прибора он шунтируется диодами Д1 и Д2.

Читать дальше
Тёмная тема
Сбросить

Интервал:

Закладка:

Сделать

Похожие книги на «В помощь радиолюбителю. Выпуск 20»

Представляем Вашему вниманию похожие книги на «В помощь радиолюбителю. Выпуск 20» списком для выбора. Мы отобрали схожую по названию и смыслу литературу в надежде предоставить читателям больше вариантов отыскать новые, интересные, ещё непрочитанные произведения.


Отзывы о книге «В помощь радиолюбителю. Выпуск 20»

Обсуждение, отзывы о книге «В помощь радиолюбителю. Выпуск 20» и просто собственные мнения читателей. Оставьте ваши комментарии, напишите, что Вы думаете о произведении, его смысле или главных героях. Укажите что конкретно понравилось, а что нет, и почему Вы так считаете.

x