Вильямс Никитин - В помощь радиолюбителю. Выпуск 7

Здесь есть возможность читать онлайн «Вильямс Никитин - В помощь радиолюбителю. Выпуск 7» весь текст электронной книги совершенно бесплатно (целиком полную версию без сокращений). В некоторых случаях можно слушать аудио, скачать через торрент в формате fb2 и присутствует краткое содержание. Город: Москва, Год выпуска: 2006, ISBN: 2006, Издательство: НТ Пресс, Жанр: sci_radio, на русском языке. Описание произведения, (предисловие) а так же отзывы посетителей доступны на портале библиотеки ЛибКат.

В помощь радиолюбителю. Выпуск 7: краткое содержание, описание и аннотация

Предлагаем к чтению аннотацию, описание, краткое содержание или предисловие (зависит от того, что написал сам автор книги «В помощь радиолюбителю. Выпуск 7»). Если вы не нашли необходимую информацию о книге — напишите в комментариях, мы постараемся отыскать её.

В данном выпуске приведены краткие описания и принципиальные схемы конструкций, ранее опубликованных в радиолюбительской литературе, которых вполне достаточно для сборки и налаживания каждой схемы. Учтены интересы начинающих радиолюбителей самого разного возраста.
Для широкого круга читателей.

В помощь радиолюбителю. Выпуск 7 — читать онлайн бесплатно полную книгу (весь текст) целиком

Ниже представлен текст книги, разбитый по страницам. Система сохранения места последней прочитанной страницы, позволяет с удобством читать онлайн бесплатно книгу «В помощь радиолюбителю. Выпуск 7», без необходимости каждый раз заново искать на чём Вы остановились. Поставьте закладку, и сможете в любой момент перейти на страницу, на которой закончили чтение.

Тёмная тема
Сбросить

Интервал:

Закладка:

Сделать

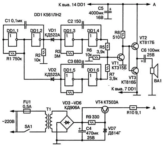
Питание на устройство подается от сети переменного тока напряжением 220 В с помощью трансформаторного выпрямителя на интегральной сборке диодного моста КД906А и простейшего электронного стабилизатора напряжения на транзисторе VT4 и стабилитроне VD7. Сетевой трансформатор может быть любого типа с напряжением вторичной обмотки около 16 В, например унифицированный выходной трансформатор кадровой развертки ТВК-110А от черно-белых телевизоров. Он имеет две вторичные обмотки, но использовать нужно ту, которая намотана более тонким проводом и имеет сопротивление около 27 Ом (сопротивление другой — около 1 Ом).

Рис 29 Принципиальная схема звонка Трель Глава 6 СХЕМЫ ДЛЯ АВТОМОБИЛЯ - фото 30

Рис. 29. Принципиальная схема звонка « Трель»

Глава 6

СХЕМЫ ДЛЯ АВТОМОБИЛЯ

6.1. Индикатор напряжения аккумулятора автомобиля

Серебровский О. [21]

Различные неисправности системы электрооборудования автомобиля могут приводить к отклонениям напряжения бортовой сети за допустимые пределы. Как чрезмерное понижение, так и повышение напряжения чреваты выходом из строя отдельных агрегатов. Поэтому предлагаемый индикатор может предотвратить подобные отклонения напряжения бортовой сети.

Индикатор напряжения, принципиальная схема которого приведена на рис. 30, содержит двухпороговый компаратор, собранный на операционных усилителях микросхемы DA1.

Рис 30 Принципиальная схема индикатора напряжения Пороги срабатывания - фото 31

Рис. 30. Принципиальная схема индикатора напряжения

Пороги срабатывания компараторов определяются стабилизированным напряжением на стабилитроне VD1 и делителем напряжения, образованным резисторами R2-R4. При напряжении бортовой сети менее 11,8 В на выходе компаратора DA1.1 появляется низкий уровень напряжения и зажигается светодиод HL1 красного цвета, сигнализируя о нештатном режиме. Его яркость свечения понижена из-за наличия резистора R5. Когда напряжение находится в пределах от 11,8 до 12,8 В, оба светодиода погашены, что указывает на нормальный режим. Если в процессе заряда аккумуляторной батареи напряжение лежит в пределах от 12,8 до 14,8 В, низкий уровень напряжения появляется на выходе компаратора DA1.2 и зажигается светодиод HL2 зеленого цвета, что подтверждает наличие заряда аккумулятора. Наконец, если напряжение бортовой сети превышает 14,8 В, кроме светодиода HL2 зажигается до полной яркости светодиод HL1, указывая на аварийный режим.

Все элементы схемы индикатора за исключением светодиодов, которые целесообразно вынести на приборный щиток, размещаются на печатной плате, показанной на рис. 31.

Рис. 31. Печатная плата индикатора напряжения бортовой сети

6.2. Реле указателя поворотов

Головин П. [22]

Автомобильный указатель поворота автоматически выключается после завершения этого маневра с помощью механизма, связанного с рулевым колесом. Но иногда этот механизм отказывает, и приходится выключать «мигалку» вручную.

У мотоциклов и мотороллеров такого механизма вообще нет. Поэтому использование предлагаемого электронного реле, автоматически выключающего указатель поворота, можно рекомендовать и на мотоциклах, и на автомобилях.

Принципиальная схема реле приведена на рис. 32. Оно содержит два одинаковых канала, в каждом из которых имеется генератор импульсов на двух элементах 2И-НЕ с частотой повторения около 1 Гц и электронный ключ на двух транзисторах, управляющий лампами указателя.

Рис 32 Принципиальная схема реле указателя поворота Управление реле - фото 32

Рис. 32. Принципиальная схема реле указателя поворота

Управление реле осуществляется двумя кнопками — SB1 и SB2. При нажатии кнопки SB1 через резистор R1 и контакты SB1.1 быстро заряжается конденсатор С1, и высокий уровень напряжения поступает на вход элемента DD1.1. Генератор начинает работать, периодически поступает высокий уровень на базу транзистора VT1, отпирая его падением напряжения на резисторе R5, которое создается импульсами коллекторного тока VT1, отпирается транзистор VT2, и зажигаются лампы HL1 и HL2. После того как кнопка отпущена, конденсатор С1 начинает медленно разряжаться через сопротивление резистора. Примерно через 20 с генератор прекращает работу, и лампы перестают зажигаться.

Аналогично работает второй канал. Каждая кнопка имеет вторую группу контактов, которыми разряжается конденсатор другого канала.

Читать дальше
Тёмная тема
Сбросить

Интервал:

Закладка:

Сделать

Похожие книги на «В помощь радиолюбителю. Выпуск 7»

Представляем Вашему вниманию похожие книги на «В помощь радиолюбителю. Выпуск 7» списком для выбора. Мы отобрали схожую по названию и смыслу литературу в надежде предоставить читателям больше вариантов отыскать новые, интересные, ещё непрочитанные произведения.


Отзывы о книге «В помощь радиолюбителю. Выпуск 7»

Обсуждение, отзывы о книге «В помощь радиолюбителю. Выпуск 7» и просто собственные мнения читателей. Оставьте ваши комментарии, напишите, что Вы думаете о произведении, его смысле или главных героях. Укажите что конкретно понравилось, а что нет, и почему Вы так считаете.

x