Владимир Брюков - Как предсказать курс доллара. Эффективные методы прогнозирования с использованием Excel и EViews

Здесь есть возможность читать онлайн «Владимир Брюков - Как предсказать курс доллара. Эффективные методы прогнозирования с использованием Excel и EViews» — ознакомительный отрывок электронной книги совершенно бесплатно, а после прочтения отрывка купить полную версию. В некоторых случаях можно слушать аудио, скачать через торрент в формате fb2 и присутствует краткое содержание. Город: Москва, Год выпуска: 2011, ISBN: 2011, Издательство: КНОРУС; ЦИПСиР, Жанр: personal_finance, на русском языке. Описание произведения, (предисловие) а так же отзывы посетителей доступны на портале библиотеки ЛибКат.

Как предсказать курс доллара. Эффективные методы прогнозирования с использованием Excel и EViews: краткое содержание, описание и аннотация

Предлагаем к чтению аннотацию, описание, краткое содержание или предисловие (зависит от того, что написал сам автор книги «Как предсказать курс доллара. Эффективные методы прогнозирования с использованием Excel и EViews»). Если вы не нашли необходимую информацию о книге — напишите в комментариях, мы постараемся отыскать её.

Детально излагаются методики построения стационарных и нестационарных статистических моделей по прогнозированию курса доллара США с использованием программ EViews и Excel. При этом прогнозы по курсу доллара к рублю делаются с упреждением в один месяц, две и одну неделю, а по курсу евро к доллару — с упреждением в один день. Особый акцент сделан на составлении (с установленным инвестором уровнем надежности) прогнозов цен покупки и продажи валют для работы на валютном рынке на основе разработанных статистических моделей. Все методики с успехом применяются на практике.
Для всех, кто интересуется валютным рынком, собирается зарабатывать или уже зарабатывает на этом рынке, хочет научиться делать прогнозы по курсам валют. Для валютных инвесторов, трейдеров и студентов, будущая профессия которых связана с работой в банке, финансовой компании или с операциями на финансовых и товарных рынках.

Как предсказать курс доллара. Эффективные методы прогнозирования с использованием Excel и EViews — читать онлайн ознакомительный отрывок

Ниже представлен текст книги, разбитый по страницам. Система сохранения места последней прочитанной страницы, позволяет с удобством читать онлайн бесплатно книгу «Как предсказать курс доллара. Эффективные методы прогнозирования с использованием Excel и EViews», без необходимости каждый раз заново искать на чём Вы остановились. Поставьте закладку, и сможете в любой момент перейти на страницу, на которой закончили чтение.

Тёмная тема
Сбросить

Интервал:

Закладка:

Сделать

Опцию ОСТАТКИ следует выбирать тогда, когда есть необходимость, чтобы в выходных данных содержалась информация об отклонении расчетных У от их фактических значений. При этом остатки находятся по формуле

Опцию МЕТКИ применяют чтобы переменные включенные в уравнение регрессии в - фото 18

Опцию МЕТКИ применяют, чтобы переменные, включенные в уравнение регрессии, в ВЫВОДЕ ИТОГОВ были обозначены в виде заголовков соответствующих столбцов.

По умолчанию оценка в Excel параметров уравнения регрессии делается с 95 %-ным уровнем надежности. Однако в случае необходимости в опции УРОВЕНЬ НАДЕЖНОСТИ можно поставить цифру 99, что означает задание для программы оценить коэффициенты регрессии с 99 %-ным уровнем надежности. В результате в ВЫВОДЕ ИТОГОВ мы получим данные, характеризующие как в целом уравнение регрессии, так и верхние и нижние интервальные оценки коэффициентов уравнения с 95 %-ным и 99 %-ным уровнями надежности. При 95 %-ном уровне надежности существует риск, что в 5 % случаях оценки коэффициентов уравнения регрессии могут оказаться статистически незначимыми, а при 99 %-ном уровне надежности этот риск равен 1 %.

Шаг 3. Вывод итогов

На заключительном этапе выбираем в параметрах вывода (окно РЕГРЕССИЯ) опцию ВЫХОДНОЙ ИНТЕРВАЛ, в которой указываем соответствующую ячейку Excel ($Н$2), далее щелкаем по надписи ОК и получаем ВЫВОД ИТОГОВ (см. рис. 2.1, где можно увидеть все заданные нами параметры уравнения регрессии). В случае необходимости вывод итогов можно получить на отдельном листе (опция НОВЫЙ РАБОЧИЙ ЛИСТ) или в новой книге Excel (опция НОВАЯ РАБОЧАЯ КНИГА).

Результаты решения уравнения регрессии которые в программе Excel выдаются в - фото 19

Результаты решения уравнения регрессии, которые в программе Excel выдаются в виде единой таблицы под заголовком ВЫВОД ИТОГОВ, у нас представлены в виде трех блоков (табл. 2.2–2.4). Так, в табл. 2.2 сгенерированы результаты по регрессионной статистике, в табл. 2.3 дается дисперсионный анализ, а в табл. 2.4 оценивается статистическая значимость коэффициентов регрессии.

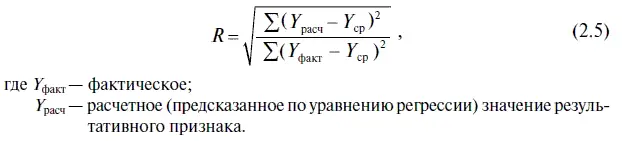
Параметры, представленные в табл. 2.2, характеризуют уровень аппроксимации фактических данных, полученный с помощью уравнения регрессии. Так, параметр МНОЖЕСТВЕННЫЙ R обозначает коэффициент множественной корреляции R, который характеризует тесноту связи между результативным признаком Y и факторами переменных Д, Х 2…., Х n. Этот коэффициент изменяется в пределах от 0 до 1, причем чем ближе к 1, тем теснее корреляционная связь между переменными, включенными в уравнение регрессии. Коэффициент множественной корреляции равен квадратному корню, извлеченному из коэффициента детерминации R 2, который также приводится в регрессионной статистике. Коэффициент множественной корреляции R находят по формуле:

Зная величину коэффициента корреляции R можно дать качественную оценку силы - фото 20

Зная величину коэффициента корреляции R, можно дать качественную оценку силы связи между зависимой и независимыми переменными, включенными в уравнение (2.5). С целью классификации силы связи обычно используют шкалу Чеддока (табл. 2.1).

Если между переменными существует функциональная связь то R 1 а если - фото 21

Если между переменными существует функциональная связь, то R= 1, а если корреляционная связь отсутствует, то R = 0. Поскольку в табл. 2.2 коэффициент множественной корреляции Нравен 0,8456, то, согласно шкале Чеддока, связь между переменными, включенными в уравнение регрессии, можно считать высокой. Следует также заметить, что если коэффициент множественной корреляции меньше 0,7, то это означает, что величина коэффициента детерминации R 2 будет меньше 50 %, а потому регрессионные модели с таким коэффициентом детерминации не имеют большого практического значения.

Однако самым важным является другой параметр регрессионной статистики — R -КВАДРАТ (в табл. 2.2 он выделен шрифтом), обозначающий коэффициент детерминации R 2. Коэффициент детерминации R 2 характеризует долю дисперсии результативного признака У, объясняемую уравнением регрессии, в общей дисперсии результативного признака. Коэффициент детерминации R 2 находится по следующей формуле:

Коэффициент детерминации R 2 как и коэффициент множественной корреляции R - фото 22 Коэффициент детерминации R 2 как и коэффициент множественной корреляции R - фото 23

Коэффициент детерминации R 2, как и коэффициент множественной корреляции R, изменяется в пределах от нуля до единицы. Если R 2 равен единице, то доля объясненной дисперсии составляет 100 %, а следовательно, связь между зависимой переменной Y и независимыми переменными Х 1, Х 2…., X 1 носит функциональный характер. В том случае, когда R 2 равен нулю, какая-либо связь между переменными в этом уравнении регрессии отсутствует.

Читать дальше
Тёмная тема
Сбросить

Интервал:

Закладка:

Сделать

Похожие книги на «Как предсказать курс доллара. Эффективные методы прогнозирования с использованием Excel и EViews»

Представляем Вашему вниманию похожие книги на «Как предсказать курс доллара. Эффективные методы прогнозирования с использованием Excel и EViews» списком для выбора. Мы отобрали схожую по названию и смыслу литературу в надежде предоставить читателям больше вариантов отыскать новые, интересные, ещё непрочитанные произведения.


Отзывы о книге «Как предсказать курс доллара. Эффективные методы прогнозирования с использованием Excel и EViews»

Обсуждение, отзывы о книге «Как предсказать курс доллара. Эффективные методы прогнозирования с использованием Excel и EViews» и просто собственные мнения читателей. Оставьте ваши комментарии, напишите, что Вы думаете о произведении, его смысле или главных героях. Укажите что конкретно понравилось, а что нет, и почему Вы так считаете.

x