RR2
Decrease in operational risks from shortage in capacity of assets
RR3
Business continuity is assured. Passed audit .
RR4
Business process es are compliant with regulations
Table 4.1 Example of a scheme to tag customer outcomes
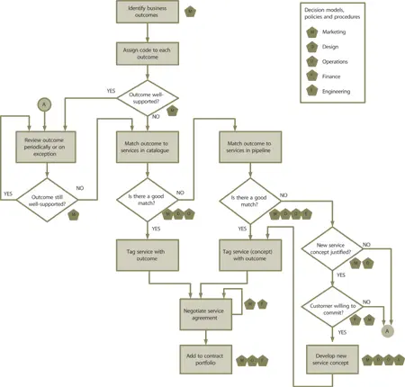
Customer outcomes that are not well supported represent opportunities for services to be offered as solutions. Some outcomes are supported by services existing in a catalogue. Other outcomes can possibly be supported by services in the pipeline but presently in the design and development phases. Outcome s that are presently well supported are periodically reviewed. New opportunities emerge when changes in the business environment cause a hitherto well-supported outcome to be poorly supported (Figure 4.3).
Service s and service asset s are tagged with the customer outcomes they facilitate. This is a principle similar to the idea of tagging materials, component s and sub-assemblies to the final products they are embedded in. The valuation of services and service asset becomes easier when it is possible to visualize the customer outcomes they facilitate. Mapping of customer outcomes to services and service assets can be accomplished as part of a Configuration Management System (CMS).

Figure 4.3 Customer outcomes are used to tag services and service assets
Gaining insight into the customer’s business and having good knowledge of customer outcomes is essential to developing a strong business relationship with customers. Business Relationship Manager s (BRMs) are responsible for this. They are ‘customer focused’ and manage opportunities through a Customer Portfolio .
In many organizations BRMs are known as Account Manager s, Business Representatives, and Sales Managers. Internal IT Service Provider s need this role to develop and be responsive to their internal market. They work closely with Product Managers who take responsibility for developing and managing services across the lifecycle . They are ‘product-focused’ and perceive the environment through a Service Portfolio .
An outcome -based definition of services ensures that managers plan and execute all aspects of service management entirely from the perspective of what is valuable to the customer. Such an approach ensures that services not only create value for customers but also capture value for the service provider .
4.1.4 Classify and visualize
Service s differ primarily by how they create value and in what context. Service archetypes are like business model s for services. They define how service providers act on behalf of customers to create value (Figure 4.4). Customer assets are the context in which value is created because they are linked to business outcomes that customers want. Customer s own and operate different types of assets (Ay) depending on several factors such as strategic industry factors, customers, competitors, business model s, and strategy .

Figure 4.4 Provider business models and customer assets
A combination of service archetype and customer asset s (Ux-Ay) represents an item in the Service Catalogue . Several services in a catalogue may belong to the same archetype or model (Ux). Many service archetypes may be combined with the same type of customer asset (Ay) under an asset-based service strategy . The same archetype may be used to serve different types of customer assets under a utility -based service strategy (Figure 4.5). This is a variation of need-based and access-based positioning. The strategy of the service provider will determine the contents of the Service Catalogue .

Figure 4.5 Asset-based and utility-based positioning
It is useful for managers to visualize services as value-creating patterns made up of customer assets and service archetypes (Figure 4.6). Some combinations have more value for customers than others even though they may be made of similar asset types and archetypes. Service s with closely matching patterns indicate opportunity for consolidation or packaging as shared services. If the Application s asset type appears in many patterns, then service provider s can have more investments in capabilities and resource s that support services related to Application s. Similarly, if many patterns include the Security archetype, it is an indication that security has emerged as a core capability . These are just simple examples of how the Service Catalogue can be visualized as a collection of useful patterns. Service strategy can result in a particular collection of patterns (intended strategy) or a collection of patterns can make a particular service strategy attractive (emergent strategy).

Figure 4.6 Visualization of services as value-creating patterns
This visual method can be useful in communication and coordination between function s and processes of service management . These visualizations are the basis of more formal definitions of services. Proper matching of the value-creating context (customer assets) with the value-creating concept (service archetype) can avoid shortfalls in performance . For example, the customer’s business may involve reviewing and processing of application forms, requests, and account registrations. Questions of the following type can be useful:
Do we have the capabilities to support workflow application s?
What are the recurring patterns in processing application forms and requests?
Do the patterns vary based on time of year, type of applicants, or around specific event s?
Do we have adequate resources to support the patterns of business activity ?
Are there potential conflicts in fulfilling service level commitments? Are there opportunities for consolidation or shared resource s?
Are the applications and requests subject to regulatory compliance ? Do we have knowledge and experience of regulatory compliance?
Do we come in direct contact with the customers of the business ? If yes, are there adequate controls to manage user interactions and information?
The preceding set of questions is an instance of a more generic set of probing questions that is useful to gain valuable insight into the customer’s business (Table 4.2). These are not merely questions. When effectively applied, they are tools of incision used to dissect business outcomes that customers want services to support. They reveal not only challenges associated with a particular customer or business environment but also the opportunities.
With respect to themselves
With respect to their customers
Читать дальше