А. Черномырдин - Семь шагов в электронику

Здесь есть возможность читать онлайн «А. Черномырдин - Семь шагов в электронику» весь текст электронной книги совершенно бесплатно (целиком полную версию без сокращений). В некоторых случаях можно слушать аудио, скачать через торрент в формате fb2 и присутствует краткое содержание. Город: Санкт-Петербург, Год выпуска: 2012, ISBN: 2012, Издательство: Наука и Техника, Жанр: sci_radio, на русском языке. Описание произведения, (предисловие) а так же отзывы посетителей доступны на портале библиотеки ЛибКат.

Семь шагов в электронику: краткое содержание, описание и аннотация

Предлагаем к чтению аннотацию, описание, краткое содержание или предисловие (зависит от того, что написал сам автор книги «Семь шагов в электронику»). Если вы не нашли необходимую информацию о книге — напишите в комментариях, мы постараемся отыскать её.

Впервые на российском рынке появилась радиолюбительская книга с видеокурсом. Разработки автора книги и его статьи широко известны читателям самых популярных журналов для радиолюбителей. А эта практическая книга им написана для тех, кто вступил на сложный и интересный путь от «чайника» до «профи» — ведь двигаться на этом пути очень трудно! В легкой и доступной форме в книге разбираются устройство и принципы работы семи различных конструкций. Устройства помещены в порядке возрастания сложности, осваиваются шаг за шагом.
Изюминка книги и в том, что конструкции каждого Шага созданы автором в нескольких вариантах на различной элементной базе — или на транзисторах, или на микросхемах, или на микроконтроллерах, — чтобы можно было наглядно увидеть и сходство, и различия между схемными решениями. Там, где какие-то схемотехнические варианты нереализуемы (например, усилитель на микроконтроллере), их, естественно, в книге нет. Интересны и реальные конструкции в ретро-варианте: на лампах, реле, тиратронах — такими они были во времена наших отцов и дедов.
Все рассмотренные конструкции автор разработал, изготовил, проверил и заставил работать — подтверждением тому многочисленные ролики, содержащиеся на приложенном к книге диске. Книга будет интересна всем читателям, желающим расширить свои знания и практические навыки в радиоэлектронике.
Книга сопровождается диском, на котором записан видеокурс, видеоролики с демонстрацией работающих конструкций, имеется разводка печатных плат всех конструкций в электронном виде. Для всех конструкций на микроконтроллерах на диске приводятся программы с исходниками. Диск содержит большое количество справочной информации для радиолюбителей.

Семь шагов в электронику — читать онлайн бесплатно полную книгу (весь текст) целиком

Ниже представлен текст книги, разбитый по страницам. Система сохранения места последней прочитанной страницы, позволяет с удобством читать онлайн бесплатно книгу «Семь шагов в электронику», без необходимости каждый раз заново искать на чём Вы остановились. Поставьте закладку, и сможете в любой момент перейти на страницу, на которой закончили чтение.

Тёмная тема
Сбросить

Интервал:

Закладка:

Сделать

Внешний вид устройства приведен на рис. 5.11

Рис 511 Внешний вид системы ДУ построенной на микроконтроллере - фото 65

Рис. 5.11. Внешний вид системы ДУ, построенной на микроконтроллере

Внимание.

При изготовлении этого устройства следует иметь в виду что его приемная часть не имеет гальванической развязки от сети! Поэтому при его наладке следует особенно внимательно соблюдать правила техники безопасности.

Смотрим ролик. Работу усилителя демонстрирует ролик «Видеоурок 5» — > «Система ИК ДУ на микроконтроллере» на прилагаемом диске.

Шаг 6

СИСТЕМА ДИСТАНЦИОННОГО УПРАВЛЕНИЯ ПО ОСВЕТИТЕЛЬНОЙ СЕТИ

Как передавать сигналы управления по осветительной сети

Система дистанционного управления по осветительной сети — решение не новое, но широко внедряться в повседневную жизнь начало сравнительно недавно. До того времени линии электропередач активно использовались для передачи телеметрической информации между удаленными подстанциями — в самом деле, зачем прокладывать отдельные линии связи, когда все подстанции и так соединены воедино силовой электрической сетью.

Проблема передачи сигналов по электрической сети в основном заключается в сложности приемно-передающего оборудования, но с появлением соответствующих микросхем и микроконтроллеров эта проблема заметно утратила свою актуальность.

Как правило, дистанционное управления по осветительной сети осуществляется в пределах одного дома (т. н. «умный дом»). Существует даже специальный протокол передачи данных, называемый Х10 (описание протокола можно посмотреть на http://software.x10.com/pub/manuals/xtdcode.pdf).

Этот протокол обеспечивает передачу команд по осветительной сети. Под Х10 выпускаются специализированные микросхемы для его поддержки (например, отечественная КР1446ХК1, капризная как барышня).

Однако радиолюбителю вполне под силу собрать устройство дистанционного управления, не привязываясь именно к данному конкретному протоколу.

Сигналы управления передаются по осветительной сети примерно так же, как передается радиосигнал в эфире. Для передачи сигнала используются частоты в диапазоне 80—150 кГц.

Примечание.

Радиолюбителям следует использовать верхнюю часть этого диапазона— частоты ниже 100 кГц зарезервированы для использования служебными телеметрическими системами.

Как правило, для передачи используется частотная модуляция сигнала (она является значительно более помехоустойчивой по сравнению с амплитудной модуляцией), но ничто не мешает использовать для передачи и любые другие виды модуляции.

Первый вариант системы ДУ по осветительной сети будет собран… на транзисторах.

Система дистанционного управления по осветительной сети на транзисторах.

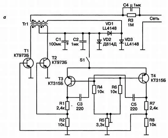
Принципиальная схема. Передающая часть системы (рис. 6.1, а )представляет собой обычный мультивибратор на транзисторах Т3, Т4.

Частота генерации мультивибратора около 100 кГц и может подстраиваться в - фото 66

Частота генерации мультивибратора — около 100 кГц, и может подстраиваться в некоторых пределах резистором Р5. Выход мультивибратора подсоединен к двухтактному усилителю на транзисторах T1, Т2, нагрузкой которого является высокочастотный трансформатор Tr1. Вторичная обмотка трансформатора включена в сеть последовательно с нашим устройством — этим мы экономим один разделительный конденсатор.

Приемная часть системы (рис. 6.1, б )представляет собой обычный рефлексный приемник прямого усиления на одном транзисторе.

Рис 61 Система ДУ по осветительной сети выполненная на транзисторах а - фото 67

Рис. 6.1. Система ДУ по осветительной сети, выполненная на транзисторах:

а— схема передающей части; б—схема приемной части

Сигнал с входного трансформатора Tr1 поступает на транзистор Т1 и усиливается.

В коллекторной цепи транзистора находится контур L1,C6, настроенный на частоту передатчика. Сигнал с него поступает на детектор VD1,VD4, а постоянное напряжение с выхода детектора вновь поступает на транзистор Т1, увеличивая его коллекторный ток. Это увеличение вызывает срабатывание оптосимистора HL1, и нагрузка включается.

Печатная плата.Передающая часть устройства собрана на печатной плате из одностороннего стеклотекстолита толщиной 1,5 мм размерами 41,25x42,5 мм, приемная — на плате размерами 31,25x37,5 мм.

Читать дальше
Тёмная тема
Сбросить

Интервал:

Закладка:

Сделать

Похожие книги на «Семь шагов в электронику»

Представляем Вашему вниманию похожие книги на «Семь шагов в электронику» списком для выбора. Мы отобрали схожую по названию и смыслу литературу в надежде предоставить читателям больше вариантов отыскать новые, интересные, ещё непрочитанные произведения.


Отзывы о книге «Семь шагов в электронику»

Обсуждение, отзывы о книге «Семь шагов в электронику» и просто собственные мнения читателей. Оставьте ваши комментарии, напишите, что Вы думаете о произведении, его смысле или главных героях. Укажите что конкретно понравилось, а что нет, и почему Вы так считаете.

x