Михаил Адаменко - В помощь радиолюбителю. Выпуск 13

Здесь есть возможность читать онлайн «Михаил Адаменко - В помощь радиолюбителю. Выпуск 13» весь текст электронной книги совершенно бесплатно (целиком полную версию без сокращений). В некоторых случаях можно слушать аудио, скачать через торрент в формате fb2 и присутствует краткое содержание. Город: Москва, Год выпуска: 2007, ISBN: 2007, Издательство: НТ Пресс, Жанр: sci_radio, на русском языке. Описание произведения, (предисловие) а так же отзывы посетителей доступны на портале библиотеки ЛибКат.

В помощь радиолюбителю. Выпуск 13: краткое содержание, описание и аннотация

Предлагаем к чтению аннотацию, описание, краткое содержание или предисловие (зависит от того, что написал сам автор книги «В помощь радиолюбителю. Выпуск 13»). Если вы не нашли необходимую информацию о книге — напишите в комментариях, мы постараемся отыскать её.

В данном выпуске приведены краткие описания и принципиальные схемы конструкций, ранее опубликованных в радиолюбительской литературе, которых вполне достаточно для сборки и налаживания каждой схемы. Учтены интересы начинающих радиолюбителей самого разного возраста.
Для широкого круга читателей.

В помощь радиолюбителю. Выпуск 13 — читать онлайн бесплатно полную книгу (весь текст) целиком

Ниже представлен текст книги, разбитый по страницам. Система сохранения места последней прочитанной страницы, позволяет с удобством читать онлайн бесплатно книгу «В помощь радиолюбителю. Выпуск 13», без необходимости каждый раз заново искать на чём Вы остановились. Поставьте закладку, и сможете в любой момент перейти на страницу, на которой закончили чтение.

Тёмная тема
Сбросить

Интервал:

Закладка:

Сделать

Некоторые источники (например, www.mobil.cz) рекомендуют использовать такой M-BUS кабель при разблокировании мобильных телефонов NOKIA модели 3210, имеющих версии firmware до 5.01, а также моделей 5110 (версии firmware до 5.26) и 6110 (версии firmware до 5.48). Аналогичный сервисный кабель можно применять и с телефонами модели 6150 (версии firmware до 5.22). Данный M-BUS кабель работает и с некоторыми версиями firmware модели 7110, однако точно определить, с какими именно, на момент создания данной книги было трудно.

В варианте, предназначенном для работы с моделями 32ХХ, 33ХХ, 51ХХ, 61ХХ, принципиальная схема сервисного кабеля выглядит так, как показано на рис. 20.

Рис 20 Принципиальная схема кабеля MBUSдля мобильных телефонов NOKIAмоделей - фото 16

Рис. 20. Принципиальная схема кабеля M-BUSдля мобильных телефонов NOKIAмоделей 32ХХ, 33ХХ, 51XX, 61XX

Для работы с мобильными телефонами NOKIA моделей 8210, 8850 некоторые источники (например, www.mudboy.web3.cz) предлагают использовать кабель M-BUS, принципиальная схема которого приведена на рис. 21.

Рис 21 Принципиальная схема кабеля MBUSдля мобильных телефонов NOKIAмоделей - фото 17

Рис. 21. Принципиальная схема кабеля M-BUSдля мобильных телефонов NOKIAмоделей 8210, 8850

Кабель F-BUS

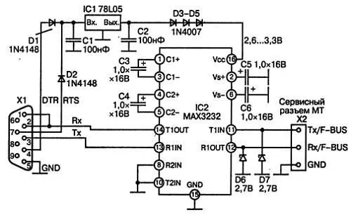
Специальные сервисные кабели протокола F-BUS, предназначенные для работы с мобильными телефонами NOKIA, имеют незначительные отличия от кабелей M-BUS. В этом можно убедиться, посмотрев на принципиальную схему кабеля F-BUS, которая приведена на рис. 22.

Рис 22 Принципиальная схема кабеля FBUSдля мобильных телефонов NOKIA - фото 18

Рис. 22. Принципиальная схема кабеля F-BUSдля мобильных телефонов NOKIA

Особенностью данной схемы является применение микросхемы МАХ3232. Уровни сигналов в линиях Rx и Тх ограничены стабилитронами 2,7 В. Такой сервисный кабель может работать, например, с мобильными телефонами NOKIA моделей 3310.или 6110.

Комбинированные кабели F-BUS/M-BUS

Комбинированные кабели F-BUS/M-BUS, предназначенные для подключения мобильных телефонов NOKIA к персональному компьютеру, пользуются большой популярностью.

Принципиальная схема одного из наиболее распространенных вариантов приведена на рис. 23.

Глава 6 ЭЛЕКТРОМУЗЫКАЛЬНЫЕ ИНСТРУМЕНТЫ 61 Приставка тремоло для - фото 19

Глава 6

ЭЛЕКТРОМУЗЫКАЛЬНЫЕ ИНСТРУМЕНТЫ

6.1. Приставка «тремоло» для электрогитары [11]

Устройство, принципиальная схема которого приведена на рис. 27, можно использовать в качестве блока так называемого эффекта «тремоло» ( tremolo ) для электромузыкальных инструментов и, в первую очередь, электрогитар.

Рис 27 Принципиальная схема приставки тремоло Основу схемы составляет - фото 20

Рис. 27. Принципиальная схема приставки «тремоло»

Основу схемы составляет генератор плавающих импульсов, рабочая частота которого устанавливается потенциометром R2 в пределах от 5 до 2500 ГЦ. Данное устройство рекомендуется подключать между предварительным и оконечным усилителями. При необходимости приставку можно отключить с помощью переключателя S1. Обычно выключатель S1 располагается в специальной ножной педали. Оба используемых потенциометра имеют линейную характеристику.

6.2. Бустер для электрогитары [12]

Предлагаемая конструкция, принципиальная схема которой приведена на рис. 28, используется для изменения окраски звука электрогитары. Синусоидальный сигнал в этом устройстве ограничивается до сигнала, близкого к прямоугольным импульсам.

Каскад на операционном усилителе OZ1a микросхемы IO1, имеющий переменный коэффициент усиления, увеличивает амплитуду входного сигнала. Конденсатор С13 подавляет высшие гармоники сигнала, пропуская низшие гармоники. Непосредственное ограничение сигнала осуществляется с помощью диодов D1-D4, включенных в цепи обратной связи транзисторов Т1 и Т2. При меньшем коэффициенте усиления входного усилительного каскада ограничение сигнала будет меньше и наоборот. Тоновая окраска (содержание высших гармоник) регулируется потенциометром РЗ. Каскад на операционном усилителе OZ1b микросхемы IO1 обеспечивает низкое выходное сопротивление устройства и необходимый уровень сигнала на его выходе.

Читать дальше
Тёмная тема
Сбросить

Интервал:

Закладка:

Сделать

Похожие книги на «В помощь радиолюбителю. Выпуск 13»

Представляем Вашему вниманию похожие книги на «В помощь радиолюбителю. Выпуск 13» списком для выбора. Мы отобрали схожую по названию и смыслу литературу в надежде предоставить читателям больше вариантов отыскать новые, интересные, ещё непрочитанные произведения.


Отзывы о книге «В помощь радиолюбителю. Выпуск 13»

Обсуждение, отзывы о книге «В помощь радиолюбителю. Выпуск 13» и просто собственные мнения читателей. Оставьте ваши комментарии, напишите, что Вы думаете о произведении, его смысле или главных героях. Укажите что конкретно понравилось, а что нет, и почему Вы так считаете.

x