Human Communication Technology
Здесь есть возможность читать онлайн «Human Communication Technology» — ознакомительный отрывок электронной книги совершенно бесплатно, а после прочтения отрывка купить полную версию. В некоторых случаях можно слушать аудио, скачать через торрент в формате fb2 и присутствует краткое содержание. Жанр: unrecognised, на английском языке. Описание произведения, (предисловие) а так же отзывы посетителей доступны на портале библиотеки ЛибКат.
- Название:Human Communication Technology
- Автор:
- Жанр:
- Год:неизвестен
- ISBN:нет данных
- Рейтинг книги:5 / 5. Голосов: 1
-
Избранное:Добавить в избранное
- Отзывы:
-
Ваша оценка:
- 100
- 1
- 2
- 3
- 4
- 5
Human Communication Technology: краткое содержание, описание и аннотация
Предлагаем к чтению аннотацию, описание, краткое содержание или предисловие (зависит от того, что написал сам автор книги «Human Communication Technology»). Если вы не нашли необходимую информацию о книге — напишите в комментариях, мы постараемся отыскать её.
A unique book explaining how perception, location, communication, cognition, computation, networking, propulsion, integration of federated Internet of Robotic Things (IoRT) and digital platforms are important components of new-generation IoRT applications through continuous, real-time interaction with the world.
Audience
Human Communication Technology — читать онлайн ознакомительный отрывок
Ниже представлен текст книги, разбитый по страницам. Система сохранения места последней прочитанной страницы, позволяет с удобством читать онлайн бесплатно книгу «Human Communication Technology», без необходимости каждый раз заново искать на чём Вы остановились. Поставьте закладку, и сможете в любой момент перейти на страницу, на которой закончили чтение.
Интервал:
Закладка:
The way pf implementation [62] is to control the chair car by alluding to iris movement electroencephalography highlights. Brain–Computer Interface can likewise be utilized for the robot, which regularly expects the client to symbolism development [63–65]. Brain–Computer Interface can be utilized to perceive symbolism objects, taste, picture commonality, and development goal. The classifier is utilized to order the yield into various classes. Other than the referenced applications, Brain–Computer Interface can be additionally used to order consideration stages.

Figure 2.7 The logical flow of brain–computer interface system software.
The framework can separate administrator consideration states. In future improvement, this methodology can give consideration state alarm to drivers, what’s more, lessen street mishaps. Like consideration state acknowledgement that has been referenced as of now, the sluggishness location framework is additionally a helpful Brain–Computer Interface application that can evade serious mishaps from occurring on the activity line or out and about. Refs. [66, 67] propose an identification strategy for languor through consistent checking. A multivariate typical dispersion is utilized to prototypical the allocation of force range in caution phase.
Besides, a look characterization approach is proposed [68–71]. In their methodology, electroencephalography is recorded when subjects are gazing at a turning vane, both moderate and quick speed. The recorded electroencephalography is utilized to train a classifier, which thusly used to characterize moderate and quick looking. A way to deal with perceiving human reactions is executed and propose a multichannel event-related lie detection potential. The hardware can perceive when the client is lying, which can be separated by a prepared classifier.
Moreover, Brain–Computer Interface is likewise pertinent for feeling acknowledgement and mental assignment characterization [72]. The Brain–Computer Interface can be utilized for video content examination frameworks for seeing feelings, for example, joy and bitterness. A classifier is regularly utilized for perceiving the feelings to arrange the recorded electroencephalography from the client into various feelings. Aside from feeling, Brain–Computer Interface is likewise ready to perceive voice recognition. In their work, an association of highlights, for example, versatility and unpredictability, are utilized and demonstrated the identifying recognizable and unknown speech indications, just by alluding to chronicled electroencephalography.
Brain–Computer Interface straightforwardly makes an association between the outside outer gadgets and the human cerebrum. These days, the new pattern in BCI research is changing the reasoning capacity of people into physical activities, for example, controlling the chair car. This Brain–Computer Interface has been regularly utilized for giving guidance and straightforwardness to physically challenged persons. To help this kind of persons with development troubles, [73, 74] anticipated a hand development direction remaking approach. The examination proposes a technique to rebuild various qualities of hand development direction from Electroencephalography. Patients (Physically challenged persons) are approached to perform think and that signal is taken by means electromyography and been interfaced with a computer to perform the required task by the patients without any trouble and anyone’s help. Multi-dimensional relapses are utilized to foresee the boundaries. Notwithstanding recovery reason, [75] utilize a new Electroencephalography examination technique to coordinate an augmented simulation symbol and a product based mechanical autonomy recovery apparatus. This Brain–Computer Interface is fit for recognizing and foreseeing the upper appendage development. Furthermore, [76–78] recommend a technique to walking preparing. Their methodology deciphers cerebral action from electroencephalography to direct lower-appendage stride preparing exoskeleton. Engine symbolism of flexion and augmentation of the two legs are assessed from the Electroencephalography. ISD is utilized as a measure to speak to engine symbolism. With the end goal of recovery, [79, 80] illustrates the computer-generated strolling symbol regulator for drawing in cerebrum variation. In their methodology, delta band electroencephalography is utilized as the fundamental component for the forecast. Their work gives the achievability by shut circle electroencephalography-based Brain–Computer Interface-computer-generated authenticity toward initiating cerebrum variation, empower cerebrum trap and watch the cerebrum action.
Aside from a consistent state of visual evoked potential technique, an abundancy balanced the upgrade is proposed to diminish eye weariness. The proposed technique prevails to diminish eyes’ weariness effectively with plentifulness adjusted boost. Sufficiency regulated improvement figured out how to give Lrecurrence data by a Hrecurrence the transporter is being capable of diminishing the iris exhaustion of patients (clients) perusing a conveyed data. Ref. [81] acquaint a Brain–Computer Interface-based game with diminishing understudies’ tension science. Patients are obligatory to finish three meetings of scientific meets. This chronicled electroencephalography during these three meetings is dissected for their progressions of tension all through the inclined meeting.
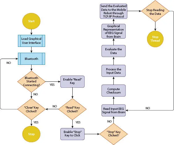
The incorporation of this assessing conditions, with other activity of trailing patients, is being inspected for the inactivity of assessing the patients had the option to provide an order contingent upon consideration level. This assignment of trailing the patients was to expand the consideration near the overhead of about 70%, according to the light the action took place is identifies by interpreting the Brain–Computer interface. For example. If the Red light turns the patient is trying to move from one place to the other. Whereas, the green light turns on the patient is eating. This steps and control activities are programmed by via Universal serial bus to the specified chip. The Transmission Control Protocol/Universal Asynchronous Receiver Transmitter is being used for transferring the patient’s information of action to the remote centre. The period gives the inertness of correspondence between the Brain–Computer Interface framework and the portable robot. Concurring to these, three assessments have been performed, in the main instance as shown in Figure 2.8. Brain–Computer Interface framework also, the robot was in a similar sub-arrange, and the challenging patients might legitimately realize a robot. This subsequent circumstance, this robot has been organized and realize the actions using the camera placed on it.
These three situations, this robot must propel multiple epochs straight, expanding their consideration level after the Red-light glows. In the test, 12 optional conservatory understudies, at ages differing somewhere in the range of 10 and 16 partook, especially 3 young men and 2 young ladies. The aftereffects of the two tests appear in Tables 2.1, 2.2and 2.3. The appeared consequences of initial trails of a regular period, to realize these entrances of signs to dispatch of the robot, around 5 s, more often than not was spent for arriving at a higher consideration level, while robot correspondence required just a few milliseconds, contingent upon organizing idleness. On account of the subsequent test, execution of inaccessible action was like an initial trial, for this situation, normal dormancy was additionally just about 7 s, and obviously, the cognizant impact of consideration level required a few seconds. As an end, notwithstanding, we can pronounce, that cognizant impact of consideration level requires a few periods of seconds. At the time of exhibition of these trials, it was encountered that patient trials are needed to rehearse the utilization of gadgets for 12–15 min beforehand they ready to deliberately impact their consideration echelons in that specific degree can be distinguished by the gadget.
Читать дальшеИнтервал:
Закладка:
Похожие книги на «Human Communication Technology»
Представляем Вашему вниманию похожие книги на «Human Communication Technology» списком для выбора. Мы отобрали схожую по названию и смыслу литературу в надежде предоставить читателям больше вариантов отыскать новые, интересные, ещё непрочитанные произведения.
Обсуждение, отзывы о книге «Human Communication Technology» и просто собственные мнения читателей. Оставьте ваши комментарии, напишите, что Вы думаете о произведении, его смысле или главных героях. Укажите что конкретно понравилось, а что нет, и почему Вы так считаете.
