Михаил Адаменко - В помощь радиолюбителю. Выпуск 11

Здесь есть возможность читать онлайн «Михаил Адаменко - В помощь радиолюбителю. Выпуск 11» весь текст электронной книги совершенно бесплатно (целиком полную версию без сокращений). В некоторых случаях можно слушать аудио, скачать через торрент в формате fb2 и присутствует краткое содержание. Город: Москва, Год выпуска: 2006, ISBN: 2006, Издательство: НТ Пресс, Жанр: sci_radio, на русском языке. Описание произведения, (предисловие) а так же отзывы посетителей доступны на портале библиотеки ЛибКат.

В помощь радиолюбителю. Выпуск 11: краткое содержание, описание и аннотация

Предлагаем к чтению аннотацию, описание, краткое содержание или предисловие (зависит от того, что написал сам автор книги «В помощь радиолюбителю. Выпуск 11»). Если вы не нашли необходимую информацию о книге — напишите в комментариях, мы постараемся отыскать её.

В этой книге приведены опубликованные в зарубежной и отечественной радиолюбительской литературе краткие описания и принципиальные схемы конструкций, которых вполне достаточно для сборки и налаживания различных приборов. Учтены интересы начинающих радиолюбителей самого разного возраста.
Для широкого круга радиолюбителей.

В помощь радиолюбителю. Выпуск 11 — читать онлайн бесплатно полную книгу (весь текст) целиком

Ниже представлен текст книги, разбитый по страницам. Система сохранения места последней прочитанной страницы, позволяет с удобством читать онлайн бесплатно книгу «В помощь радиолюбителю. Выпуск 11», без необходимости каждый раз заново искать на чём Вы остановились. Поставьте закладку, и сможете в любой момент перейти на страницу, на которой закончили чтение.

Тёмная тема
Сбросить

Интервал:

Закладка:

Сделать

При работе с данным устройством, помимо сигнала от электретного микрофона, можно передавать сигнал от внешних источников, например с выхода УНЧ. В этом случае выход усилителя подключается к специальному входу радиомикрофона через разделительный конденсатор емкостью около 100 нФ. Рабочая частота генератора ВЧ, выполненного на транзисторе Т2, определяемая параметрами контура LC, составляет 80-100 МГц. Миниатюрный подстроечный конденсатор С имеет емкость 5-25 пФ. Катушка L содержит 5 витков медного провода диаметром 0,7–1,0 мм. Антенна подключается между первым и вторым выводами катушки L.

В качестве антенны можно использовать кусок провода длиной 20–40 см или штыревую антенну. Питание простого радиомикрофона осуществляется от источника напряжения 3 В, например от миниатюрных аккумуляторов, применяемых в электронных часах. Для увеличения дальности действия данного устройства до 100 м можно использовать источник напряжения 9 В при токе 8-10 мА

Глава 4

МЕТАЛЛОИСКАТЕЛИ

Простой транзисторный металлоискатель [7]

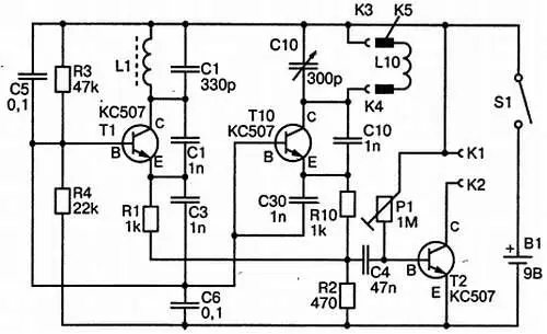
Предлагаемая конструкция представляет собой один из многочисленных вариантов металлодетектор типа BFO ( Beat Frequency Oscillator ), то есть является устройством, в основу которого положен принцип анализа биений, возникающих при смешивании двух сигналов близких частот. Принципиальная схема простого транзисторного металлоискателя приведена на рис. 14.

Рис 14 Принципиальная схема простого транзисторного металлоискателя В - фото 16

Рис. 14. Принципиальная схема простого транзисторного металлоискателя

В конструкции прибора использованы два простых LC-генератора, выполненных на транзисторах Т1 и Т10. Рабочая частота этих генераторов определяется параметрами контуров, включенных в коллекторные цепи соответствующих транзисторов. Контур первого генератора, который является опорным, образован конденсатором С1 емкостью 330 пФ и катушкой L1. В контуре второго, измерительного, генератора используются конденсатор переменной емкости С10 с максимальной емкостью примерно 300 пФ и поисковая катушка L10. Выходы генераторов через резисторы R1, R10 и конденсатор С4 подключены к базе транзистора Т2, который усиливает сигнал частоты биений. С коллектора транзистора Т2 усиленный сигнал подается на головные телефоны. Уровень громкости этого сигнала регулируется с помощью переменного резистора Р1.

Поскольку рабочие частоты генераторов находятся в диапазоне средних волн, их сигналы в телефонах не слышны. Когда удается добиться точной настройки каждого генератора на одну и ту же частоту, звуковой сигнал в телефонах также будет отсутствовать. Если же с помощью конденсатора СЮ настроить измерительный генератор на почти ту же частоту, что и опорный генератор, то в телефонах будет слышен сигнал частоты биений. При отсутствии в зоне действия поисковой катушки L10 металлических предметов рабочая частота измерительного генератора остается неизменной, поэтому неизменной будет и частота биений. В этом режиме возможные девиации частот могут быть обусловлены лишь нестабильной работой обоих генераторов.

При появлении в зоне действия поисковой катушки L10 металлического предмета резонансная частота контура L1 °C10 изменится. В результате изменятся рабочая частота измерительного генератора и, как следствие, частота сигнала биений. Именно эти изменения служат источником информации об обнаружении металлического предмета.

Печатная плата и расположение элементов простого транзисторного металлоискателя приведены на рис. 15.

Рис 15 Печатная плата а и расположение элементов б простого - фото 17

Рис. 15. Печатная плата ( а) и расположение элементов ( б) простого транзисторного металлоискателя

Катушка L1 опорного генератора намотана проводом ПЭЛ диаметром 0,1–0,2 мм на сердечнике диаметром 8 мм и содержит 100 витков. Катушку L1 можно намотать на ферритовом сердечнике или на бумажной трубке без сердечника. В качестве конденсатора С10 можно использовать любой конденсатор переменной емкости с воздушным диэлектриком с максимальной емкостью примерно 300 пФ, например конденсатор настройки от любого старого радиоприемника. Поисковая катушка L10 изготавливается отдельно. Ее конструкция изображена на рис. 16.

Рис 16 Конструкция поисковой катушки L10 Для изготовления катушки L10 - фото 18

Рис. 16. Конструкция поисковой катушки L10

Читать дальше
Тёмная тема
Сбросить

Интервал:

Закладка:

Сделать

Похожие книги на «В помощь радиолюбителю. Выпуск 11»

Представляем Вашему вниманию похожие книги на «В помощь радиолюбителю. Выпуск 11» списком для выбора. Мы отобрали схожую по названию и смыслу литературу в надежде предоставить читателям больше вариантов отыскать новые, интересные, ещё непрочитанные произведения.


Отзывы о книге «В помощь радиолюбителю. Выпуск 11»

Обсуждение, отзывы о книге «В помощь радиолюбителю. Выпуск 11» и просто собственные мнения читателей. Оставьте ваши комментарии, напишите, что Вы думаете о произведении, его смысле или главных героях. Укажите что конкретно понравилось, а что нет, и почему Вы так считаете.

x