А. Черномырдин - Семь шагов в электронику

Здесь есть возможность читать онлайн «А. Черномырдин - Семь шагов в электронику» весь текст электронной книги совершенно бесплатно (целиком полную версию без сокращений). В некоторых случаях можно слушать аудио, скачать через торрент в формате fb2 и присутствует краткое содержание. Город: Санкт-Петербург, Год выпуска: 2012, ISBN: 2012, Издательство: Наука и Техника, Жанр: sci_radio, на русском языке. Описание произведения, (предисловие) а так же отзывы посетителей доступны на портале библиотеки ЛибКат.

Семь шагов в электронику: краткое содержание, описание и аннотация

Предлагаем к чтению аннотацию, описание, краткое содержание или предисловие (зависит от того, что написал сам автор книги «Семь шагов в электронику»). Если вы не нашли необходимую информацию о книге — напишите в комментариях, мы постараемся отыскать её.

Впервые на российском рынке появилась радиолюбительская книга с видеокурсом. Разработки автора книги и его статьи широко известны читателям самых популярных журналов для радиолюбителей. А эта практическая книга им написана для тех, кто вступил на сложный и интересный путь от «чайника» до «профи» — ведь двигаться на этом пути очень трудно! В легкой и доступной форме в книге разбираются устройство и принципы работы семи различных конструкций. Устройства помещены в порядке возрастания сложности, осваиваются шаг за шагом.
Изюминка книги и в том, что конструкции каждого Шага созданы автором в нескольких вариантах на различной элементной базе — или на транзисторах, или на микросхемах, или на микроконтроллерах, — чтобы можно было наглядно увидеть и сходство, и различия между схемными решениями. Там, где какие-то схемотехнические варианты нереализуемы (например, усилитель на микроконтроллере), их, естественно, в книге нет. Интересны и реальные конструкции в ретро-варианте: на лампах, реле, тиратронах — такими они были во времена наших отцов и дедов.
Все рассмотренные конструкции автор разработал, изготовил, проверил и заставил работать — подтверждением тому многочисленные ролики, содержащиеся на приложенном к книге диске. Книга будет интересна всем читателям, желающим расширить свои знания и практические навыки в радиоэлектронике.
Книга сопровождается диском, на котором записан видеокурс, видеоролики с демонстрацией работающих конструкций, имеется разводка печатных плат всех конструкций в электронном виде. Для всех конструкций на микроконтроллерах на диске приводятся программы с исходниками. Диск содержит большое количество справочной информации для радиолюбителей.

Семь шагов в электронику — читать онлайн бесплатно полную книгу (весь текст) целиком

Ниже представлен текст книги, разбитый по страницам. Система сохранения места последней прочитанной страницы, позволяет с удобством читать онлайн бесплатно книгу «Семь шагов в электронику», без необходимости каждый раз заново искать на чём Вы остановились. Поставьте закладку, и сможете в любой момент перейти на страницу, на которой закончили чтение.

Тёмная тема
Сбросить

Интервал:

Закладка:

Сделать

Видеокурс на CD проиллюстрирует и позволит закрепить материал основного курса. На том же диске вы найдете всю необходимую для обучения информацию (инсталляционные пакеты программ, справочные материалы, обучающие примеры).

Книга предназначена для широкого круга читателей.

* * *

Плата.Само устройство собрано на плате из одностороннего стеклотекстолита толщиной 1,5 мм, размерами 42,5x17,5 мм. Разводку печатной платы для «лазерного утюга» и схему расположения деталей можно скачать с диска, прилагаемого к книге («Видеоурок 1», файл 2.DXF), и посмотреть на рис. 1.6.

Рис 16 Разводка печатной платы устройства 425х 175 мм в зеркальном - фото 9

Рис. 1.6. Разводка печатной платы устройства (42,5х 17,5 мм, в зеркальном изображении)

Схема расположения деталей устройства приведена на рис. 1.7.

Рис 17 Схема расположения деталей устройства НастройкаНастройки - фото 10

Рис. 1.7. Схема расположения деталей устройства

Настройка.Настройки устройство не требует, но микроконтроллер перед работой необходимо запрограммировать. Программу для микроконтроллера (включая исходные тексты) можно взять с прилагаемого к книге диска («Видеоурок 1», раздел «SOFT»). Программируется микроконтроллер, как уже упоминал автор, с помощью специального устройства — программатора. Попросите своих родителей, друзей, знакомых или просто участников какого-нибудь интернет-форума, чтобы вам помогли ее записать в микроконтроллер (или подсказали, где и как это сделать) — самим вам пока эта задача, скорее всего, не под силу.

Аналоги.Микроконтроллер, примененный в нашей конструкции — типа ATTiny13. Заменить его можно на микроконтроллеры ATTiny25, ATTiny45 или ATTiny85, хотя они стоят заметно дороже. Кроме того, эта замена потребует небольшой переделки программы, поскольку разводка сигналов по ножкам этих контроллеров немного различается.

Примечание.

Обратите внимание — не переделки печатной платы, а переделки программы! Это— огромное преимущество программируемых микроконтроллеров по сравнению с обычными микросхемами — гибкость.

Все резисторы в нашей конструкции — SMD типоразмера 0805 (соответствуют резисторам МЛТ-0,125). Неэлектролитические конденсаторы — также SMD типоразмера 0805 (их можно заменять только керамическими конденсаторами). Резистор R3 — любой с допустимой мощностью рассеяния не менее 1 Вт. Симисторы — любые с рабочим напряжением не ниже 400 В, допустимым током не ниже тока потребления лампочек, и как можно меньшим током управляющего электрода (в пределах 20–30 мА, а лучше 5—10 мА). Выходные линии микроконтроллера достаточно слабенькие, симистор с большим управляющим током они могут просто не включить. Остальные детали — любые.

Внешний вид устройства приведен на рис. 1.8.

Рис 18 Внешний вид устройства Внимание При изготовлении этого - фото 11

Рис. 1.8. Внешний вид устройства

Внимание.

При изготовлении этого устройства следует иметь в виду, что оно не имеет гальванической развязки от сети! Поэтому при его наладке следует особенно внимательно соблюдать правила техники безопасности.

Смотрим ролик.Работу устройства демонстрирует ролик «Видеоурок 1» — > «Бегущие огни на микроконтроллере» на прилагаемом диске.

Бегущие огни на электромагнитных реле

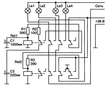
Не смейтесь, уважаемый радиолюбитель! Если вы думаете, что до изобретения транзистора люди жили в пещерах и питались съедобной плесенью, то вы очень глубоко заблуждаетесь. Схему, которая приведена на рис. 1.9, можно было собрать и пятьдесят, и сто лет назад. И — что удивительно, — их собирали!

Рис 19 Схема варианта бегущих огней на электромагнитных реле Итак - фото 12

Рис. 1.9. Схема варианта «бегущих огней» на электромагнитных реле

Итак, имеются два реле, два конденсатора и три резистора, соединенные кучкой проводов. Как же они обеспечат нам бег огней в этой, без всякого преувеличения, исторической схеме? Разберем ее работу подробнее, потому что в силу древности таких схем прочитать об этом в другом месте вам вряд ли удастся.

В начальный момент времени конденсатор С2 через первую контактную группу реле Rel1, резистор R2 и третью контактную группу реле Rel2 соединен с шиной питания и заряжен до напряжения +36 В.

Конденсатор С1 через резистор R1 и четвертую контактную группу реле Rel1 начинает заряжаться от шины питания. Когда напряжение на нем достигнет величины 24 В (это произойдет примерно через секунду после включения питания), сработает реле Rel1, обмотка которого подключена параллельно конденсатору С1.

Читать дальше
Тёмная тема
Сбросить

Интервал:

Закладка:

Сделать

Похожие книги на «Семь шагов в электронику»

Представляем Вашему вниманию похожие книги на «Семь шагов в электронику» списком для выбора. Мы отобрали схожую по названию и смыслу литературу в надежде предоставить читателям больше вариантов отыскать новые, интересные, ещё непрочитанные произведения.


Отзывы о книге «Семь шагов в электронику»

Обсуждение, отзывы о книге «Семь шагов в электронику» и просто собственные мнения читателей. Оставьте ваши комментарии, напишите, что Вы думаете о произведении, его смысле или главных героях. Укажите что конкретно понравилось, а что нет, и почему Вы так считаете.

x