Ольга Дан - Составь свою родословную

Здесь есть возможность читать онлайн «Ольга Дан - Составь свою родословную» — ознакомительный отрывок электронной книги совершенно бесплатно, а после прочтения отрывка купить полную версию. В некоторых случаях можно слушать аудио, скачать через торрент в формате fb2 и присутствует краткое содержание. Город: Санкт-Петербург, Год выпуска: 2011, ISBN: 2011, Издательство: Array Издательство «Питер», Жанр: Домоводство, на русском языке. Описание произведения, (предисловие) а так же отзывы посетителей доступны на портале библиотеки ЛибКат.

Составь свою родословную: краткое содержание, описание и аннотация

Предлагаем к чтению аннотацию, описание, краткое содержание или предисловие (зависит от того, что написал сам автор книги «Составь свою родословную»). Если вы не нашли необходимую информацию о книге — напишите в комментариях, мы постараемся отыскать её.

Присоединяйтесь к людям, которые ценят историю своей семьи!
Узнайте, кем были ваши предки, – а вдруг американский дядюшка-миллионер готов оставить вам свои капиталы?
Эта уникальная книга расскажет о тайне имени и фамилии, а специальная программа поможет составить свое генеалогическое древо и создать красочный альбом вашей семьи. Более того, вы узнаете удивительные подробности родословной известных людей.
Родословная – это модно!
Звезды тоже делают это!

Составь свою родословную — читать онлайн ознакомительный отрывок

Ниже представлен текст книги, разбитый по страницам. Система сохранения места последней прочитанной страницы, позволяет с удобством читать онлайн бесплатно книгу «Составь свою родословную», без необходимости каждый раз заново искать на чём Вы остановились. Поставьте закладку, и сможете в любой момент перейти на страницу, на которой закончили чтение.

Тёмная тема
Сбросить

Интервал:

Закладка:

Сделать

Сейчас даже глав государства в средствах массовой информации называют без отчеств, что было абсолютно невозможно в советские времена.

Приложение

Терминология

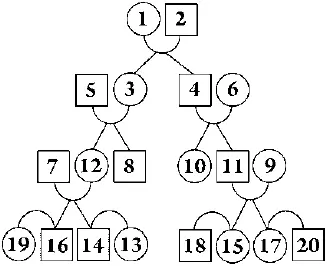
Посмотрите на рис. 1. Кружкам соответствуют родственники мужского пола, а квадратикам – женского.

Рис 1Фамильное древо Степени родства Первая отец 1 и сын 3 отец - фото 15

Рис. 1.Фамильное древо

Степени родства

Первая:

• отец (1) и сын (3);

• отец (1) и дочь (4);

• мать (2) и сын (3);

• мать (2) и дочь (4).

Вторая:

• дед (1) и внуки (10, 12) с внучками (8, 11);

• бабка (2) и внуки (10, 12) с внучками (8, 11).

Третья:

• прадед (1) и правнуки (15, 17) с правнучками (14, 16);

• прабабка (2) и правнуки (15, 17) с правнучками (14, 16);

• дядя (3) и племянник (10) с племянницей (11);

• тетя (4) и племянник (12) с племянницей (8).

Четвертая:

• двоюродные сестры (8, 11) и братья (12, 10);

• двоюродный дед (3) и внучатые племянники (15, 17);

• двоюродная бабка (4) и внучатые племянницы (14, 16).

Пятая:

двоюродный дядя (12) и двоюродные племянники (15, 17).

Шестая:

троюродные сестры (14, 16) и братья (15, 17).

Степени свойства

Первая:

• свекор (1) и сноха (5);

• тесть (1) и зять (6);

• теща (2) и зять (6);

• свекровь (2) и сноха (5).

Вторая:

• невестка (7) и золовка (8);

• зять (9) и шурин (10).

Третья:

• зять (13) и свояченица (16);

• деверь (17) и невестка (18).

Четвертая:

• свояки (13, 19);

• невестки (сношенницы) (18, 20).

Термины, определяющие степень родства

Внучатый (троюродный) – родственник, происходящий из третьего колена.

Двоюродный – родственник, происходящий из второго колена.

Кровные – в пределах одной семьи.

Однородные – от одного отца.

Одноутробные – от одной матери.

Полнородные – от одних родителей.

Сводные – от разных родителей.

Устаревшие термины родства

Братан, братаник, братеня, братеник, брательник – двоюродный брат.

Братанна – дочь брата.

Брательница – родственница, двоюродная или дальняя.

Братыч – сын брата.

Великий дядя – брат деда или бабки.

Великая тетка – сестра деда или бабки.

Дедина, дедка – тетка по дяде.

Дедич – прямой наследник по линии деда.

Дщерич – племянник по тетке.

Дщерша – племянница по тетке.

Малый дядя – брат отца или матери.

Малая тетка – сестра отца или матери.

Отценачалъник – старший в поколении.

Отчинник, отчич – сын, наследник.

Племяш – родственник.

Прародители – чета, от которой берет начало род.

Пращур – родитель прапрадеда, прапрабабки.

Родоначальник – мужчина, давший начало роду.

Сестренница, сестренка, сестрина, сестричка – двоюродная сестра, дочь сестры матери или отца.

Сестренич, сестрич – сын сестры матери или отца, племянник по сестре.

Термины свойства

Братаниха (устар.) – жена двоюродного брата.

Братова (устар.) – жена брата.

Деверь – брат мужа.

Золовка – сестра мужа, но иногда и жена брата, невестка.

Зять – муж дочери, сестры, золовки.

Невестка – жена сына.

Невестки – жены родных братьев по отношению друг к другу.

Сват, сватья – родители супругов и их родственники по отношению друг к другу.

Свекор – отец мужа.

Свекровь – мать мужа.

Свойственник (устар.) – лицо, состоящее в родственных отношениях по линии мужа или жены.

Свояки – лица, женатые на двух сестрах.

Свояки двоюродные – лица, женатые на двоюродных сестрах.

Сноха (устар.) – см. невестка.

Сношенница (устар.) – жена деверя.

Сношенницы (устар.) – см. невестки.

Тесть – отец жены.

Теща – мать жены.

Термины неродственных отношений

Брат крестный – сын крестного отца.

Братья крестовые, братья названные, братья по кресту – лица, обменявшиеся нательными крестами.

Дед крестный – отец крестного отца.

Дочь названная – приемыш, воспитанница.

Дядька – человек, приставленный для ухода и надзора за ребенком.

Кум, кума – см. отец крестный, мать крестная.

Мать крестная, мать крестовая – восприемница при обряде крещения.

Читать дальше
Тёмная тема
Сбросить

Интервал:

Закладка:

Сделать

Похожие книги на «Составь свою родословную»

Представляем Вашему вниманию похожие книги на «Составь свою родословную» списком для выбора. Мы отобрали схожую по названию и смыслу литературу в надежде предоставить читателям больше вариантов отыскать новые, интересные, ещё непрочитанные произведения.


Отзывы о книге «Составь свою родословную»

Обсуждение, отзывы о книге «Составь свою родословную» и просто собственные мнения читателей. Оставьте ваши комментарии, напишите, что Вы думаете о произведении, его смысле или главных героях. Укажите что конкретно понравилось, а что нет, и почему Вы так считаете.

x