Генрих Альтшуллер - Найти идею

Здесь есть возможность читать онлайн «Генрих Альтшуллер - Найти идею» — ознакомительный отрывок электронной книги совершенно бесплатно, а после прочтения отрывка купить полную версию. В некоторых случаях можно слушать аудио, скачать через торрент в формате fb2 и присутствует краткое содержание. Город: Москва, Год выпуска: 2007, ISBN: 2007, Издательство: Альпина Бизнес Букс, Жанр: Прочая научная литература, на русском языке. Описание произведения, (предисловие) а так же отзывы посетителей доступны на портале библиотеки ЛибКат.

Найти идею: краткое содержание, описание и аннотация

Предлагаем к чтению аннотацию, описание, краткое содержание или предисловие (зависит от того, что написал сам автор книги «Найти идею»). Если вы не нашли необходимую информацию о книге — напишите в комментариях, мы постараемся отыскать её.

Постичь тайну творчества пытались многие, но только Генриху Сауловичу Альтшуллеру удалось создать стройную теорию решения изобретательских задач — ТРИЗ. Изучив десятки тысяч патентов и авторских свидетельств, Альтшуллер открыл основные законы изобретательства и показал, что процесс создания изобретений управляем. Процесс изобретательства требует правильной организации мышления, преодоления психологической инерции, стремления к идеальному решению, разрешения противоречия, скрытого в любой нестандартной задаче. ТРИЗ признана во всем мире и применяется для решения творческих задач во многих областях человеческой деятельности, начиная с конструирования и проектирования и заканчивая рекламой, PR, управлением.
«Найти идею» — книга, в которой ТРИЗ изложена в наиболее полном и завершенном виде. В данном издании впервые приведены все основные инструменты ТРИЗ: стандарты на решение изобретательских задач, полный текст АРИЗ-85В, приемы разрешения технических противоречий. Даются многочисленные примеры создания изобретений при помощи ТРИЗ и задачи для самостоятельного решения.
Книга будет интересна всем, кто стремится повысить эффективность творчества, и будет полезна не только изобретателям и инженерам, но и бизнесменам, менеджерам, людям творческих профессий, студентам и школьникам.

Найти идею — читать онлайн ознакомительный отрывок

Ниже представлен текст книги, разбитый по страницам. Система сохранения места последней прочитанной страницы, позволяет с удобством читать онлайн бесплатно книгу «Найти идею», без необходимости каждый раз заново искать на чём Вы остановились. Поставьте закладку, и сможете в любой момент перейти на страницу, на которой закончили чтение.

Тёмная тема
Сбросить

Интервал:

Закладка:

Сделать

Частичная свертка хорошо видна на примере двустволки: обычное ружье (моносистема) сначала механически удвоили (бисистема), а потом убрали лишние вспомогательные части (частично свернутая бисистема).

Дальнейшее развитие приводит к полностью свернутым системам,в которых один объект выполняет несколько функций. Так, в а. с. 1044266 одна и та же пара обуви заменяет две пары — с шипами и без шипов. Достигается это использованием шипов из материала с эффектом памяти формы: шипы выступают из подошвы и каблука только при температуре 0 °C. Близка к полностью свернутой бисистеме и стамеска по патенту ФРГ 836709. На режущем клине сделаны зубья, захватывающие и выводящие стружку при обработке глухих отверстий. Отпадает необходимость в специальном инструменте для извлечения стружки.

Полностью (а иногда и частично) свернутая бисистема (или полисистема) становится новой моносистемой и может совершить следующий виток спирали. На рис. 10 представлена упрощенная схема такого «наматывания» витков. Но это не все. Чтобы получить более полное представление о линии «моно — би — поли», надо учесть еще два обстоятельства.

1 Эффективность синтезированных бисистем и полисистем может быть повышена - фото 23

1. Эффективность синтезированных бисистем и полисистем может быть повышена прежде всего развитием связей элементов в этих системах.

Новообразованные системы, как уже говорилось, часто имеют «нулевую связь», т. е. представляют собой просто «кучу» элементов. Развитие идет в направлении усиления межэлементных связей. С другой стороны, в новообразованных системах связи между элементами бывают иногда жесткие. В этих случаях развитие идет в направлении увеличения степени динамичности связей.

Пример «ужесточения» связей. При групповом использовании подъемных кранов (тремя кранами по 60 т поднимают груз в 150 тонн) трудно синхронизировать работу машин. В а. с. 742372 предложено устройство (жесткий многоугольник), объединяющее стрелы кранов. Пример динамизации связей. Первоначально катамараны имели жесткую связь между корпусами. Затем были введены подвижные связи, позволяющие менять межкорпусное расстояние (например, а. с. 524728 и 1094797).

2. Эффективность би- и полисистем может быть повышена увеличением различия между элементами системы:от однородных элементов (пачка одинаковых карандашей) к элементам со сдвинутыми характеристиками (набор разноцветных карандашей), а затем — к разнородным элементам (карандаши с циркулем) и инверсным сочетаниям типа «элемент и антиэлемент» (карандаш с резинкой).

По а. с. 546445 сварку толстых стальных листов ведут электродами, расположенными один за другим: при этом сварочный ток каждого последующего электрода и глубина погружения в разделку кромок больше, чем у предыдущего. Новый эффект буквально достигнут «сдвинутостью» элементов системы. Аналогично (а. с. 493350) предложена двухэтажная пила, у которой нижние дуги разведены больше верхних; такая пила чисто режет волокнистые материалы. Пример инверсной бисистемы: буровая коронка в виде двух концентрических долот, вращающихся в разные стороны (а. с. 794139).

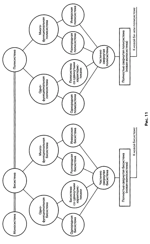
На рис. 11 показан один цикл развития систем: усложнение по линии «моно — би — поли» и упрощение по линиям свертывания.

В 70х годах предполагалось что переход от бисистемы к полисистеме происходит - фото 24

В 70-х годах предполагалось, что переход от бисистемы к полисистеме происходит после того, как бисистема исчерпала резервы развития. Однако был накоплен обширный материал, свидетельствующий, что переход «би — поли» и даже частичное свертывание могут идти одновременно с совершенствованием системы по линии «однородность — инверсность».

* * *

Вернемся к задачам 6.1 и 6.2.

Сдвоенная система — просто новообразованная бисистема. Чтобы получить новое качество, нужно обеспечить взаимодействие между частями «би-теплицы», или взаимодействие между находящимися в «би-теплице» растениями. Максимум взаимодействия — если растения в чем-то противоположны. Ответ: инверсная бисистема. В одном отсеке растения, поглощающие углекислоту и выделяющие кислород; в другом — растения, поглощающие кислород и выделяющие углекислый газ (а. с. 950241).

«Полигвоздь» (задача 6.2) разработан финскими специалистами. У него одна шляпка на 200 гвоздей. Это металлическая пластина с множеством конических шипов. Шипы легко входят в древесину и крепко держатся. Конструкции, соединенные «полигвоздями», в два раза прочнее обычных.

Читать дальше
Тёмная тема
Сбросить

Интервал:

Закладка:

Сделать

Похожие книги на «Найти идею»

Представляем Вашему вниманию похожие книги на «Найти идею» списком для выбора. Мы отобрали схожую по названию и смыслу литературу в надежде предоставить читателям больше вариантов отыскать новые, интересные, ещё непрочитанные произведения.


Отзывы о книге «Найти идею»

Обсуждение, отзывы о книге «Найти идею» и просто собственные мнения читателей. Оставьте ваши комментарии, напишите, что Вы думаете о произведении, его смысле или главных героях. Укажите что конкретно понравилось, а что нет, и почему Вы так считаете.

x